Additive manufacturing has reached an inflection point. Hardware capabilities continue to advance, materials portfolios are expanding rapidly, and automation is reshaping post‑processing and production workflows.
Yet many additive programs still struggle to scale. The constraint is often not the printer, but the software infrastructure used to design, manage, and iterate on parts.

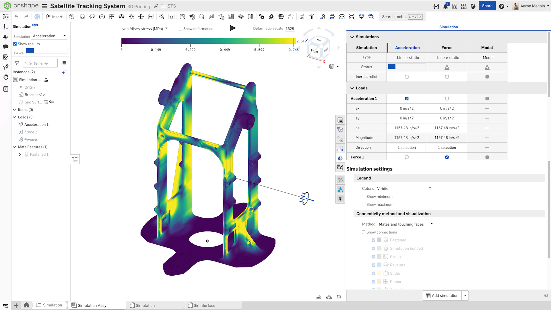
Integrated simulation visualizes stress and deformation directly on the CAD model to validate designs before production. Image courtesy of Onshape.
Most CAD and PDM systems in use today were designed for subtractive manufacturing and sequential development processes. Additive manufacturing demands something different. To fully realize its potential at scale, the industry needs a new generation of design and data platforms built around additive‑first principles.
- Modeling that matches additive reality
Old-generation CAD systems struggle to represent the geometries that are common in additive manufacturing: mesh models, lattice structures, graded materials, and topology‑optimized generative and implicit geometry models. Mesh‑only workflows solve some problems, but often break associativity, making late‑stage design changes risky and time‑consuming.
New-generation cloud-native CAD offers hybrid modeling approaches that powerfully let users combine analytic geometry with mesh, implicit, and volumetric representations in a single, coherent environment. For example, a mesh part can be brought into a CAD system, and then the user can add precise geometric features using normal CAD commands, with the resulting single part having some mesh faces and some precise faces. This makes the iterative design of additive parts much faster and smoother.
Individual components are edited in context within the full satellite tracking assembly, preserving design intent across subsystems. Image courtesy of Onshape.
- Associative, API‑connected workflows
Additive manufacturing workflows are inherently multi‑tool and multi‑disciplinary, spanning design, simulation, build preparation, and post‑processing. Too often, these steps are connected by brittle file handoffs rather than live, associative links.
Modern CAD and PDM platforms must act as integration hubs, exposing robust APIs that allow external tools, whether for simulation, optimization, or manufacturing automation, to remain connected to the authoritative design data. When geometry changes, everything downstream should update automatically, preserving traceability and reducing manual rework.
- AI‑assisted physics insight and meshless simulation, earlier
As additive geometries become more complex, understanding manufacturability and performance earlier in the design process is critical. Meshless simulation tools and AI‑driven physics tools can help bridge this gap by providing real‑time feedback on printability, distortion risk, or structural behavior, without forcing engineers to become simulation experts or try to create meshes on tricky mesh, lattice, or implicit geometries.
The goal isn’t to replace high‑fidelity traditional analysis tools. It’s to embed lightweight, context‑aware guidance directly into the additive design workflow, so better decisions happen sooner, and fewer issues are discovered downstream.

Granular access controls in Onshape allow distributed teams to collaborate securely on sensitive designs without relying on file-based workflows. Image courtesy of Onshape.
- Branching, merging, and real‑time collaboration
Additive programs often involve rapid iteration, parallel experimentation, and geographically distributed teams. And with new advances in printing speed, iteration cycles can happen as fast as multiple times per day. Yet many engineering tools still rely on linear versioning models that make this type of rapid exploration difficult.
Modern cloud-native CAD and PDM platforms support branching and merging workflows, a long standard in software development, so teams can explore alternatives, compare outcomes, and converge with confidence. Combined with real‑time collaboration, this enables faster learning cycles and better outcomes without sacrificing control or traceability.
- Data management built in, not bolted on
Finally, additive manufacturing amplifies the need for strong data management. Build parameters, material states, revisions, and certifications must remain connected to the design throughout its lifecycle.
PDM cannot be a separate system introduced after the design is complete. In additive workflows, data management must be native to the design environment, providing continuous version control, traceability, and secure collaboration from concept through production.

A lattice-filled reflector is designed in a separate branch to optimize strength, weight, and manufacturability for additive methods before being merged back into the main design. Image courtesy of Onshape.
Looking ahead
Additive manufacturing has already transformed what engineers can create. The next phase of growth depends on transforming the software toolchain to improve how those creations are designed, managed, and evolved. As the industry continues to improve automation and materials, modernizing the software foundation will be essential to scaling additive manufacturing with confidence.
This topic will be explored further at Additive Manufacturing Strategies (AMS) 2026 during the panel “Advances and Trends in Software & Automation for Additive Manufacturing.” The event will take place in New York City from February 24-26 and will bring together leaders from across the additive manufacturing industry. Learn more and register at AMS 2026.
About the Author:
Jon Hirschtick is a pioneering technology entrepreneur, a mechanical engineer from MIT, and a software innovator best known for transforming how engineers and designers create products. He founded SolidWorks in 1993 with the vision of bringing powerful, user-friendly 3D CAD (computer-aided design) software to personal computers, democratizing tools that were previously limited to expensive workstations. Under his leadership, SolidWorks grew into a market-leading platform used by millions of professionals worldwide and was acquired by Dassault Systèmes in 1997.
Then Hirschtick went on to co-found Onshape in 2012, a next-generation cloud-native CAD and product development system that PTC acquired in 2019. Today, Hirschtick serves as Executive Vice President and Chief Evangelist at PTC, where he leads strategy and growth for Onshape and other SaaS-based engineering technologies.
Subscribe to Our Email Newsletter
Stay up-to-date on all the latest news from the 3D printing industry and receive information and offers from third party vendors.
Print Services
Upload your 3D Models and get them printed quickly and efficiently.
You May Also Like
ABCorp Builds on Five Years of 3D Printing Experience with 60,000-Square-Foot Facility
ABCorp 3D was established in 2020, but the parent company, which originated under the name American Banknote Company, started out in 1795 as “the first official engraver of the U.S....
Top 10 Moonshot Ideas for 3D Printing’s Future
As the year comes to a close, it’s clear that additive manufacturing (AM) is entering a new phase. Costs are falling, supply chains are changing, government spending is rising, and...
3D Printing News Briefs, August 27, 2025: Executives, Microelectronic Cooling, & More
We’ll focus on business in today’s 3D Printing News Briefs, starting with 3D Systems’ new Chief Financial Officer and the expansions to Carbon’s global leadership team. Titomic sold a D623...
Researchers Use LPBF 3D Printed Component to Improve Bacteria-Based Battery’s Power Output
According to a report by AM Research, the 3D electronics printing (3DEP) market is estimated to experience major growth in the coming years, with total market value expected to reach...
























